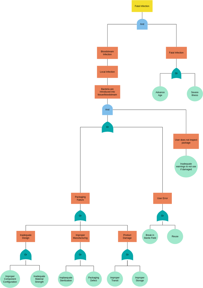
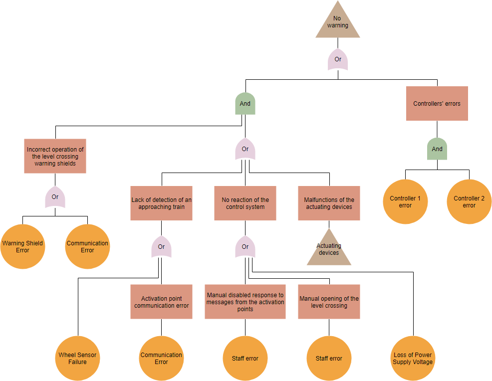
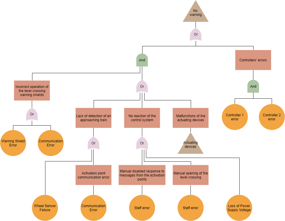
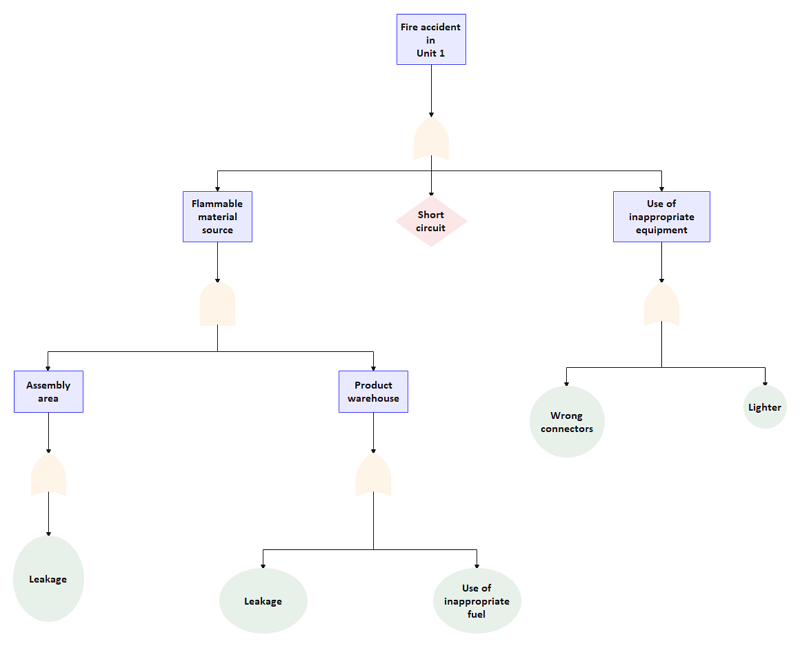
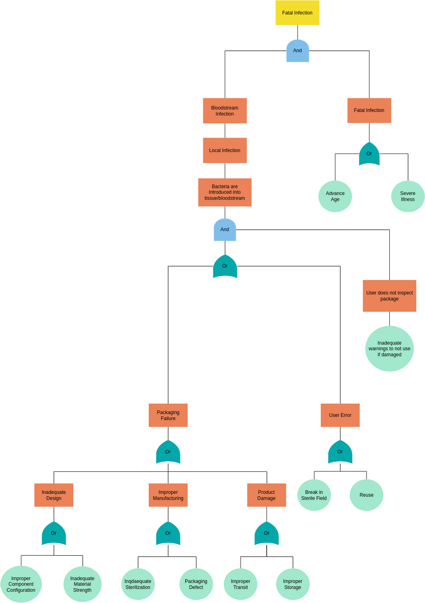
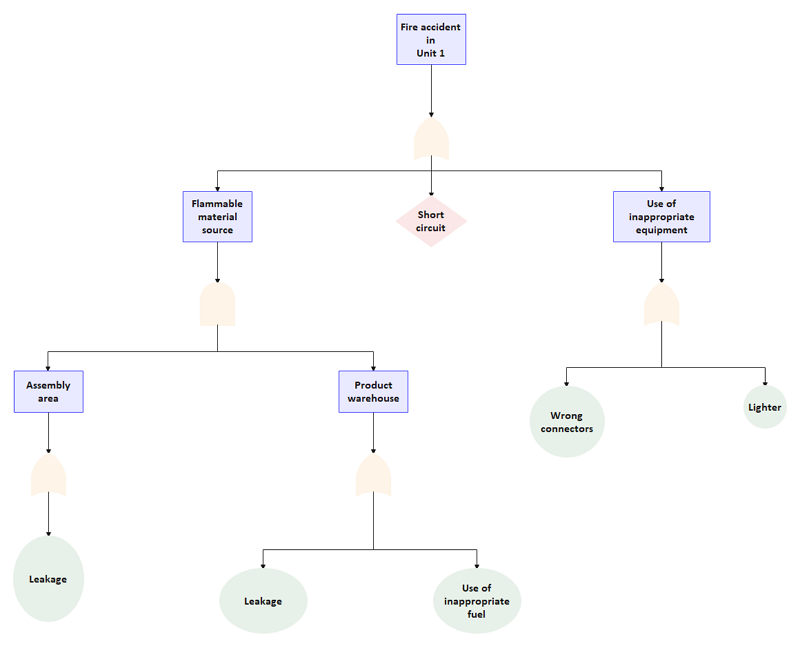
Tree analysis template is a structured method used to analyze data in a hierarchical manner. It is commonly used in various fields such as business, engineering, and research to break down complex problems into smaller, more manageable parts. By visually organizing information in a tree-like structure, it helps to identify relationships, dependencies, and patterns within the data.
Tree analysis template provides a systematic approach to problem-solving and decision-making. It allows individuals or teams to brainstorm ideas, evaluate alternatives, and make informed choices based on a logical framework. The hierarchical structure of the tree helps to prioritize tasks, allocate resources efficiently, and track progress towards achieving goals.
One key feature of the tree analysis template is its flexibility and adaptability. It can be customized to suit specific needs and objectives, making it a versatile tool for organizing and analyzing information. Whether used for strategic planning, project management, or risk assessment, the tree analysis template can help to streamline processes and improve decision-making outcomes.
When creating a tree analysis template, it is important to define the main objective or problem to be addressed. This will serve as the root of the tree, from which branches and sub-branches can be developed to represent different aspects or components of the issue. Each branch can be further expanded with additional details, data, or analysis to provide a comprehensive overview of the problem.
By using the tree analysis template, individuals or teams can gain a better understanding of the complexity of the problem, identify key factors influencing the outcome, and generate innovative solutions or strategies to address the issue. It promotes a structured approach to problem-solving and encourages collaboration and communication among stakeholders.
In conclusion, the tree analysis template is a valuable tool for organizing and analyzing data in a hierarchical manner. It offers a systematic approach to problem-solving, decision-making, and strategic planning. By visually representing information in a tree-like structure, it helps to identify relationships, dependencies, and patterns within the data, leading to more informed choices and better outcomes.
